参考文献 引用 論文 文末
Apa 华 英 Pdf
论文中怎么引用文献 引用文献的标注怎么写 酷知经验网
科研干货丨一分钟学会如何快速引用参考文献 论文


Word 论文中怎样引用参考文献 Office教程网

论文中未引用的参考文献也要在文中标注吗
![]()
参考文献 对某一著作或论文的整体的参考或借鉴 搜狗百科

学术论文引注文献的四大格式 Wordvice

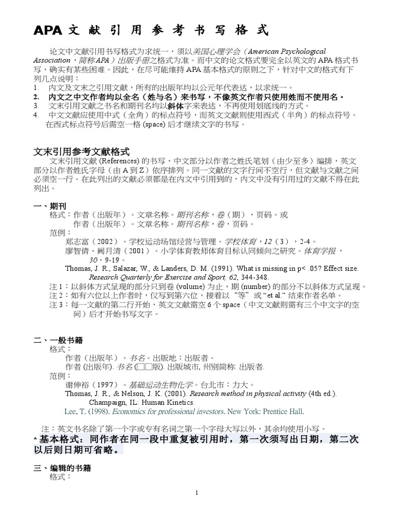
论文文末参考文献格式 论文结尾引用文献格式 论文指导网
1
引用论文参考文献重复率太高 这样引用就对了 腾讯新闻

有关论文参考文献翻译外文资料翻译毕业论文写作资料 论文写作网
You have just read the article entitled 参考文献 引用 論文 文末. You can also bookmark this page with the URL : https://abbyt3lu.blogspot.com/2021/12/blog-post_55.html
0 Response to "参考文献 引用 論文 文末"
Post a Comment